บริษัท น้ำตาลบุรีรัมย์ จำกัด (มหาชน)
บริษัท น้ำตาลบุรีรัมย์ จำกัด (มหาชน) บริษัท น้ำตาลบุรีรัมย์ จำกัด (มหาชน) บริษัท น้ำตาลบุรีรัมย์ จำกัด (มหาชน)
TH EN
  • เกี่ยวกับเรา
    • ประวัติและเป้าหมายธุรกิจ
    • วิสัยทัศน์และพันธกิจ
    • สารถึงผู้ถือหุ้น
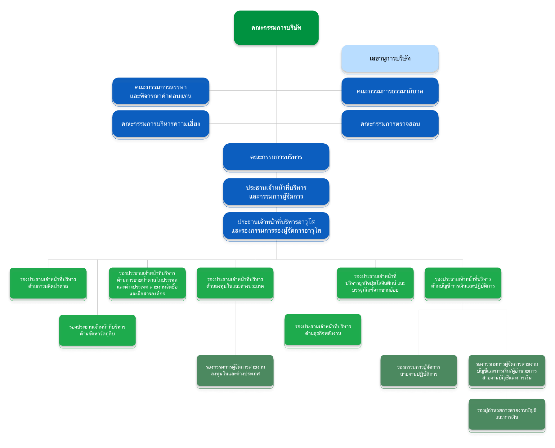
    • โครงสร้างองค์กร
    • โครงสร้างบริษัทย่อย
    • กรรมการและผู้บริหาร
      • คณะกรรมการบริษัท
      • คณะกรรมการตรวจสอบ
      • คณะกรรมการบริหารความเสี่ยง
      • คณะกรรมการบริหาร
      • คณะกรรมการธรรมาภิบาลและความยั่งยืน
      • คณะกรรมการสรรหาและพิจารณาค่าตอบแทน
      • ทีมผู้บริหาร
    • รางวัลและใบรับรองคุณภาพ
    • บริษัทในเครือ
  • ธุรกิจของเรา
    • ภาพรวมธุรกิจ
  • นักลงทุนสัมพันธ์
    • หน้าหลักนักลงทุนสัมพันธ์
    • ข้อมูลทางการเงิน
      • ข้อมูลสำคัญทางการเงิน
      • งบการเงิน
      • คำอธิบายและการวิเคราะห์ของฝ่ายจัดการ
    • ข้อมูลราคาหลักทรัพย์
      • ราคาหลักทรัพย์
      • ราคาหลักทรัพย์ย้อนหลัง
      • เครื่องคำนวณการลงทุน
    • ข้อมูลสำหรับผู้ถือหุ้น
      • ข้อมูลพื้นฐาน
      • โครงสร้างผู้ถือหุ้น
      • การจ่ายเงินปันผล
      • การประชุมผู้ถือหุ้น
      • ปฏิทินนักลงทุนสัมพันธ์
    • ข้อมูลหุ้นกู้
    • หลักทรัพย์แปลงสภาพ
    • ห้องข่าว
      • ข่าวแจ้งตลาดหลักทรัพย์
      • ข่าวจากสื่อสิ่งพิมพ์
    • เอกสารเผยแพร่และดาวน์โหลด
      • รายงานประจำปี และ แบบฟอร์ม 56-1
      • เอกสารและวิดีโอนำเสนอ
      • วารสารบริษัท
      • ดาวน์โหลดเอกสาร
      • Investor Newsletter
    • ข้อมูลนักวิเคราะห์
      • บทวิเคราะห์หลักทรัพย์
      • รายชื่อนักวิเคราะห์
    • สอบถามข้อมูล
      • ติดต่อนักลงทุนสัมพันธ์
      • อีเมลรับข่าวสาร
  • การกำกับดูแลกิจการ
    • การกำกับดูแลกิจการและดาวน์โหลดข้อมูล
    • ผลประเมินการจัดการประชุมผู้ถือหุ้น
    • ผลประเมินการกำกับดูแลกิจการ
    • การต่อต้านการทุจริต และ ช่องทางการร้องเรียน
    • ติดต่อเลขานุการบริษัท
  • การพัฒนาอย่างยั่งยืน
    • นโยบายความรับผิดชอบต่อสังคมและสิ่งแวดล้อม
    • รายงานความรับผิดชอบต่อสังคมและดาวน์โหลดข้อมูล
    • โครงการเพื่อสังคมและสิ่งแวดล้อม
  • ข่าวสารความเคลื่อนไหว
    • ข่าวแจ้งตลาดหลักทรัพย์
    • ข่าวจากสื่อสิ่งพิมพ์
    • กิจกรรมบริษัท
    • วิดีโอบริษัท
  • ร่วมงานกับเรา
    • ตำแหน่งงานว่าง
    • สมัครงานออนไลน์
  • ติดต่อเรา

โครงสร้างองค์กร

  1. เกี่ยวกับเรา
  2. โครงสร้างองค์กร
Organization Chart Click here to enlarge
  • แผนผังเว็บไซต์
  • ข้อกำหนดและเงื่อนไข
  • นโยบายความเป็นส่วนตัว
  • สงวนลิขสิทธิ์ พ.ศ. 2561 บริษัท น้ำตาลบุรีรัมย์ จำกัด (มหาชน)