Buriram Sugar Public Company Limited
Buriram Sugar Public Company Limited Buriram Sugar Public Company Limited Buriram Sugar Public Company Limited
TH EN
  • About Us
    • Company Background and Goals
    • Vision & Mission
    • Message to Shareholders
    • Organization Chart
    • Subsidiary Structure
    • Director and Executive
      • Board of Directors
      • Audit Committee
      • Risk Management Committee
      • Executive Committee
      • Corporate Governance and Sustainability Committee
      • Nomination and Remuneration Committee
      • Management Team
    • Awards and Certificates
    • Company Subsidiary
  • Our Business
    • Business Overview
  • Investor Relations
    • IR Home
    • Financial Information
      • Financial Highlights
      • Financial Statements
      • Management Discussion and Analysis
    • Stock Information
      • Stock Quote
      • Historical Price
      • Investment Calculator
    • Shareholder Information
      • General Information
      • Major Shareholders
      • Dividend Information
      • Shareholders' Meeting
      • IR Calendar
    • Debenture Information
    • Convertible Securities
    • Newsroom
      • SET Announcements
      • News Clippings
    • Publication and Download
      • Annual Report and Form 56-1
      • Webcasts and Presentations
      • Corporate Newsletter
      • Investor Kit
      • Investor Newsletter
    • Analyst Coverage
      • Analyst Reports
      • Analyst Coverage
    • Information Inquiry
      • IR Contact
      • Email Alert Form
  • Corporate Governance
    • CG and Download
    • AGM Scoring
    • CG Score
    • Anti-Corruption & Whistle blowing
    • The Company Secretary
  • Sustainability
    • Corporate Social Responsibility Policy
    • CSR Report & Download
    • CSR Project
  • News & Update
    • SET Announcements
    • News Clippings
    • Company Activities
    • VDO & TVC
  • Career
    • Available Positions
    • Online Application Form
  • Contact Us

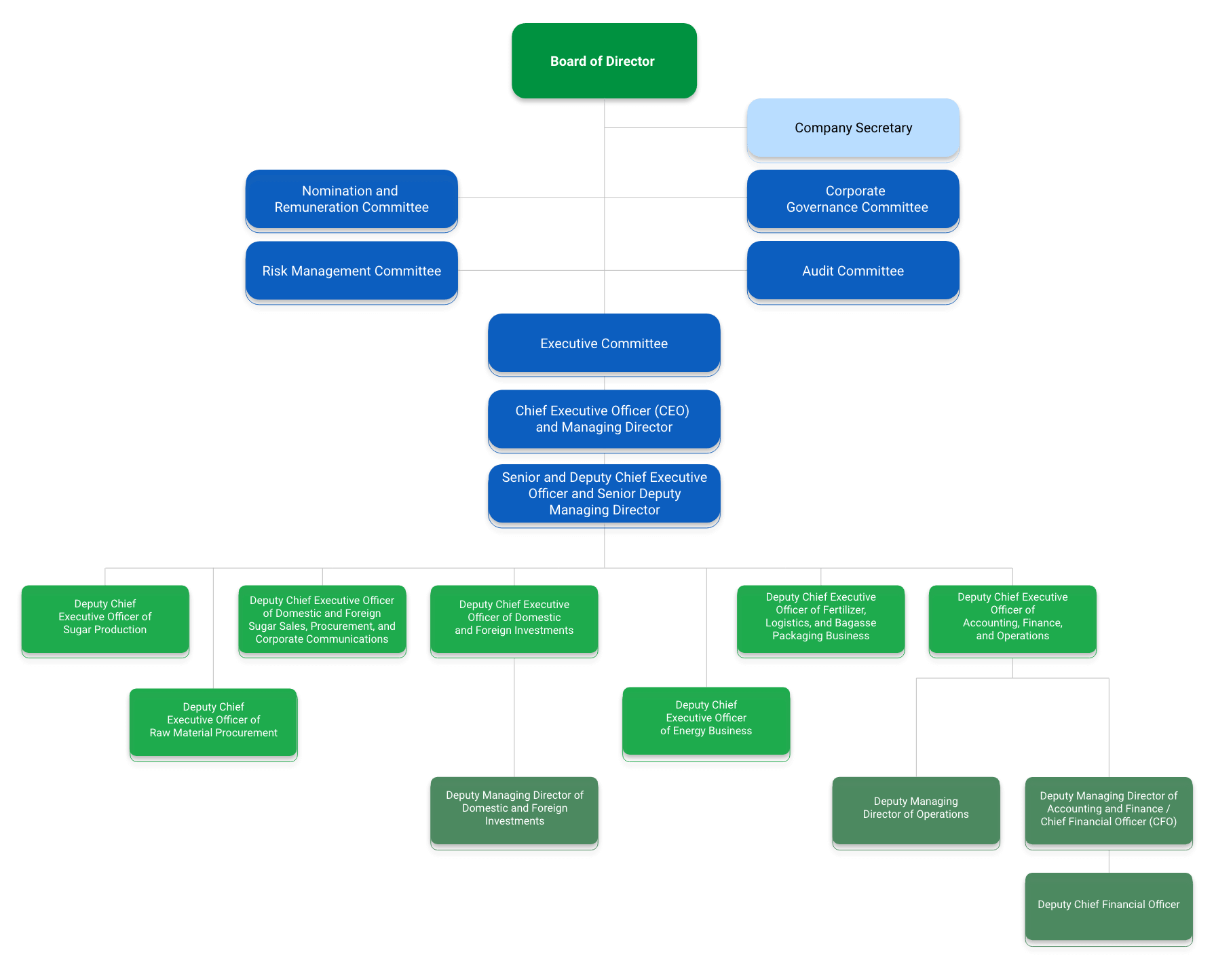
Organization Chart

  1. About Us
  2. Organization Chart
Organization Chart Click here to enlarge
  • Sitemap
  • Terms & Condition
  • Privacy Policy
  • © 2018 Buriram Sugar Public Company Limited. All Rights Reserved.